来源:admin 浏览量: 发布时间:2016-08-05 09:39:46
地址:武汉市东湖新技术开发区流芳园南路9号光谷电子工业园3号厂房北边
电话 : 矿物干燥剂 / 硅胶干燥剂,请联系 18086075410
植物多糖气凝胶嘴,请联系 13297084676
qq客服:3897698746
微信公众号
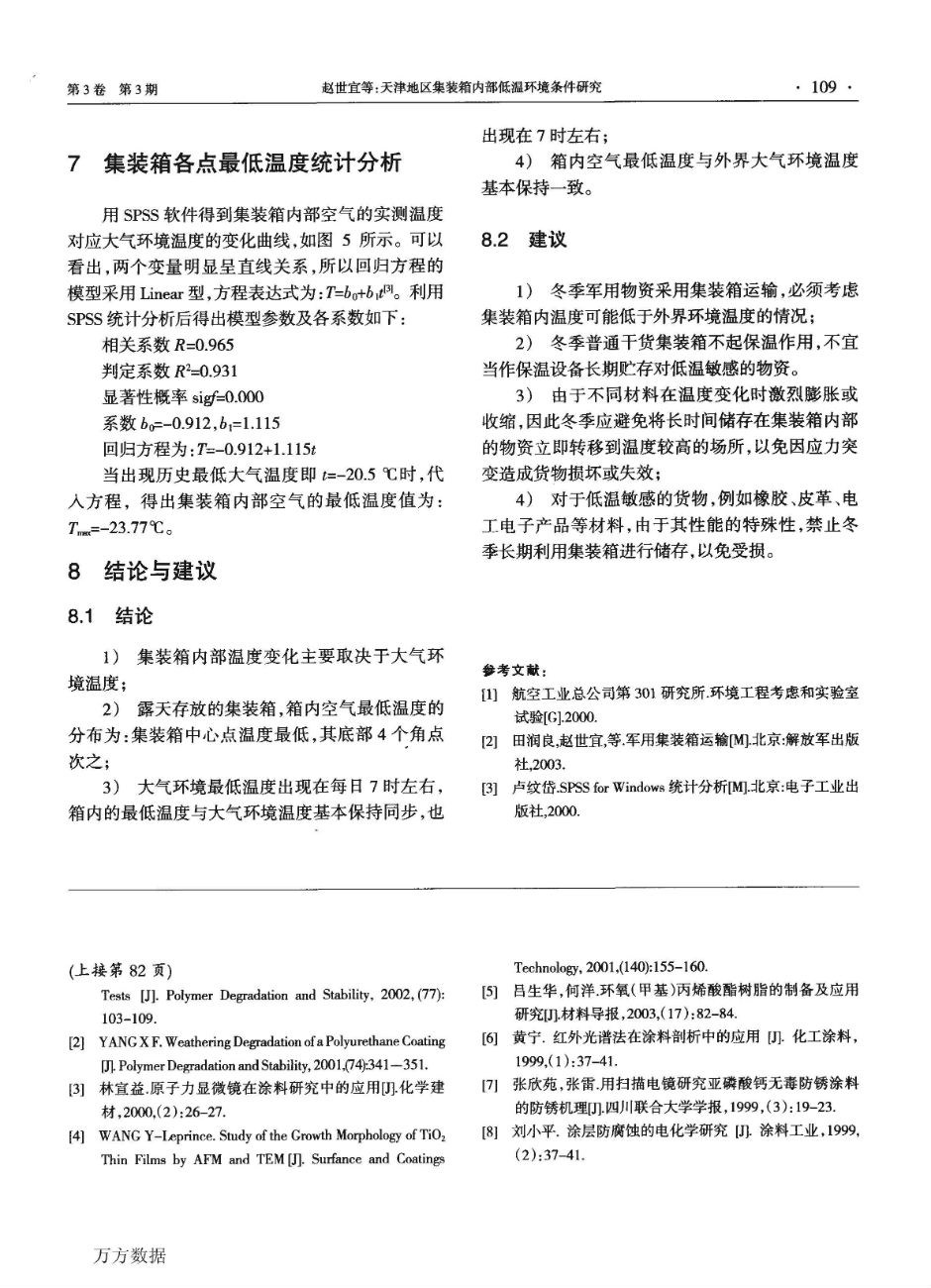
支付宝扫码